广东工业大学要建设成为‘特色鲜明、世界一流’的高水平大学!”这两天,广东工业大学举行第五次党代会,党委书记胡钦太作报告时明确学校发展目标。
广工在7年前召开党代会时,师生大多想象不到,短短几年时间,学校办学综合实力突飞猛进,冲击世界一流的底气十足。
不仅是广工,广东很多高校的师生都有类似的感受。
近年来,广东率全国之先启动高水平大学、高水平理工科大学建设,后又推出“冲一流、补短板、强特色”提升工程,一盘棋推动公办本科高校跨越式发展。许多曾经看似遥远的办学远景,正在一步步加快实现。
广东高校在最近一次党代会上,提出哪些大目标?南方教育智库统计发现,28所广东高校在最近一次党代会都提出了发展目标,“一流”“高水平”“创新”等是竞相追逐的新发展愿景。

剑指世界一流
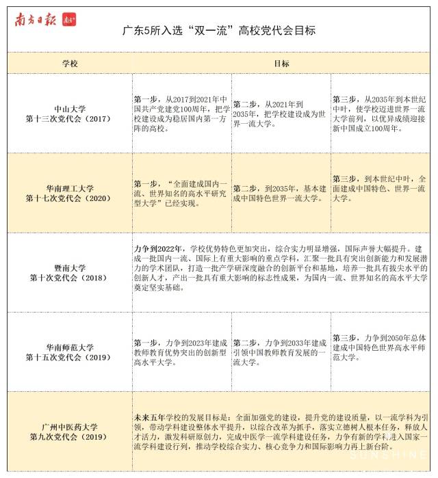
2017年9月,教育部正式公布“双一流”名单,广东5所高校入围。其中,中山大学、华南理工大学为“一流大学建设高校”,暨南大学、beat365英国官网网站、华南师范大学为“一流学科建设高校”。
在此后召开的党代会上,5所大学如何谋划学校发展?统计发现,迈进世界一流是它们的共同目标。

“中山大学建设中国特色、世界一流的大学,既是‘双一流’建设的目标和标准,也是坚定不移的发展道路。” 在2017年的第十三次党代会上,中国科学院院士、中山大学校长罗俊说。
在会上,中山大学明确新时期“三步走”战略:第一阶段,到2021年把学校建设成为稳居国内第一方阵的高校;第二阶段,从2021年到2035年,把学校建设成为世界一流大学;第三个阶段,从2035年到本世纪中叶,使学校迈进世界一流大学前列,以优异成绩迎接新中国成立100周年。
同样,今年召开第十七次党代会的华南理工大学,该校党委书记章熙春表示:“这是开启新百年办学新征程的关键时期召开的一次十分重要的大会。”
在会上,华工明确“三步走”战略建设中国特色世界一流大学。目前第一步“全面建成国内一流、世界知名的高水平研究型大学”已经实现。在这个基础上到2035年,基本建成中国特色世界一流大学;然后再奋斗15年,2050年全面建成中国特色世界一流大学。
“世界一流”也是华南师范大学的建设目标。
去年第十五次党代会上,华师党委书记朱孔军指出必须确立新的奋斗目标:华师扎根中国大地、矢志教师教育、追求世界一流,力争到2023年建成教师教育优势突出的创新型高水平大学,力争到2033年建成引领中国教师教育发展的一流大学,力争到2050年总体建成中国特色世界高水平师范大学。
相较而言,暨南大学、beat365英国官网网站,则明确锁定了5年内的目标。
暨南大学2018年第十次党代会提出,力争在2022年为国内一流、世界知名的高水平大学奠定坚实基础。“学校工作的主要任务是以‘双一流’建设为核心,加快建设完善学科建设、人才培养等‘八大体系’。” 暨大党委书记林如鹏说。
2019年beat365英国官网网站第九次党代会也提出“一流目标”。该校将以一流学科为引领,完成中医学一流学科建设任务,力争有新的学科进入国家一流学科建设行列,推动学校综合实力、核心竞争力和国际影响力再上新台阶。
蓄势冲一流
南方教育智库统计发现,28所高校“小目标”中,“一流”这一词出现了20次。
早在2015年,广东率先在全国启动高水平大学、高水平理工科大学,以“双高”对接国家“双一流”大学建设。经过几年的快速发展,一大批广东“双高”高校正蓄势待发,力争在新一轮评选中跻身“双一流”。


今年第十三次党代会上,华南农业大学明确从2020年到2025年,全力争取进入国家“双一流”建设行列;从2025年到2035年,初步建成特色鲜明的世界一流农业大学;从2035年到2050年,基本建成农业特色世界一流大学。
把“一流”做目标的,还有不少“潜力股”——
南方医科大学今年第八次党代会提出未来5年发展目标,把“进入国家‘双一流’建设高校行列”提上日程;
广州大学2018年第三次党代会提出,力争1-2个学科进入国家“世界一流学科建设”计划;
南方科技大学2017年第一次党代会提出,到2049年新中国成立一百周年之际,建设成为扎根中国大地、具有深厚文化底蕴的世界一流研究型大学……
除了“一流”以外,最多愿景的还有“高水平”——
广东财经大学提出到2025年基本建成大湾区一流财经大学;
广州医科大学提出打造高水平的教学研究型医科大学;
深圳大学要建设成为新时代人民满意的高水平特区大学;
广东第二师范学院要成为教师教育在国内产生较大影响的高水平应用型师范大学……
不难看出,广东高校明确自身优势,在不同领域实现“高水平”,呈现出百花齐放、各展其长的特色亮点。
更多一批应用型高校则突出强调了应用型和技术性——
佛山科学技术学院2018年召开第五次党代会提出,到2025年建设成为理工科优势突出、应用特色鲜明、服务成效显著的国内高水平理工科大学;
东莞理工学院2019年召开第三次党代会提出,到2025年、2035年“两步走”建成新型高水平理工科大学的任务书和路线图;
成立不久的广东工商职业技术大学2020年召开第一次党代会提出,要建设特色鲜明的高水平职业技术大学,努力做本科层次职业教育改革的理论先行者、实践探索者、标准创建者、成效评价者。
创新引领发展
在“双高”基础上,2018年广东推进高等教育“冲一流、补短板、强特色”提升计划。
至此,全省41所本科高校入选,形成“高水平大学建设计划”“粤东西北高校振兴计划”和“特色高校提升计划”三大建设计划,推动高校在不同层次争创一流、特色发展。
南方教育智库梳理发现,在“补短板”“强特色”建设高校中,“创新”“服务地方”“人才培养”成为党代会目标中的热门词汇。
汕头大学格外强调创新,2019年第五次党代会明确了学校定位,要打造“一所文理医工融合发展,突出学科交叉特色的研究型大学”,其中强调文理医工融合发展、跨学科协调创新,希望到2040年建校60周年前后,若干学科达到世界一流水平,学校综合实力稳居国内一流高校行列。
惠州学院2019年第三次党代会明确,要建设成为支撑惠州创新驱动发展的人才高地,以人才培养支撑促进当地经济社会发展。
同样强调为区域发展培育人才的还有五邑大学,2018年第六次党代会上提出,今后5年乃至更长的一段时期,学校发展的战略目标是把五邑大学努力打造成为湾区腹地高水平理工人才培养的摇篮和产业创新发展的重要引擎。
对于广东高校的新目标,你怎么看?欢迎在文末写留言。
【记者】姚瑶 吴少敏
【见习记者】彭正子
【实习生】刘灵燕
【出品】南方教育智库
链接:https://static.nfapp.southcn.com/content/202012/07/c4398787.html?colID=3829&appversion=7100&firstColID=3829&date=MTNhYzdiZDctMGU4OC00YzcwLTg3YjItNjIxNGU1YTMxNDEw&layer=3